服务热线:

0312-6783309

您的位置:首页 > 服务介绍 > 项目公示
项目公示

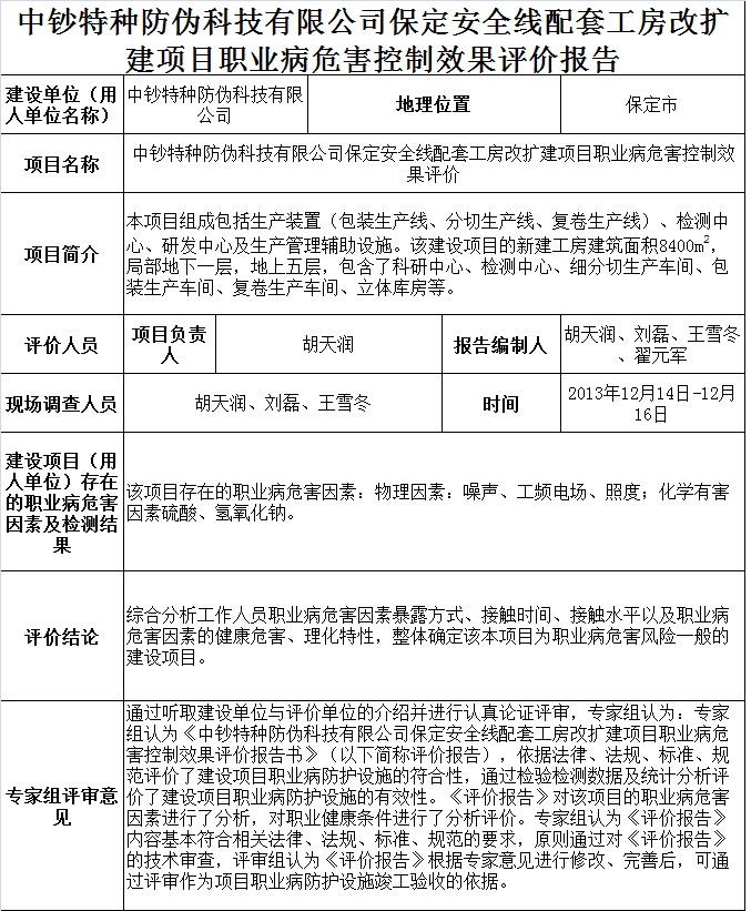
中钞特种防伪科技有限公司保定安全线配套工房改扩建项目职业病危害控制效果评价

添加时间:2017-12-19 16:26:57   浏览次数:389  

保定市科宏安全检验有限公司

电话:0312-6783309

邮编:071000

邮箱:bdkeh@sina.com

网址:http://www.racinginourtime.com

地址:保定市北二环5699号大学科技园1-B-502

扫描进入手机站

Copyright © 保定市科宏安全检验有限公司 All Rights Reserved  冀ICP备2022022307号-1   网站制作三金网络    

冀公网安备 13060202001156号